中国的核安全
新华社北京9月3日电 国务院新闻办公室3日发表《中国的核安全》白皮书。全文如下:
中国的核安全
(2019年9月)
中华人民共和国
国务院新闻办公室
目录
前言
一、树立理性、协调、并进的核安全观
二、构建核安全政策法规体系
三、实施科学有效安全监管
四、保持高水平安全
五、营造共建共享的核安全氛围
六、打造核安全命运共同体
结束语
前言
原子的发现和核能的开发利用,给人类发展带来了新的动力,极大增强了人类认识世界和改造世界的能力。同时,核能发展也伴生着安全风险和挑战。人类要更好利用核能、实现更大发展,必须应对好各种核安全挑战,维护好核安全。
中华人民共和国成立初期,面对国家建设和发展的需要,中国政府作出了开发利用核能的重大决定,中国核事业(注1)正式起步。近70年来,中国核事业从无到有、持续发展,形成了完备的核工业体系,为保障能源安全、保护生态环境、提高人民生活水平、促进经济高质量发展作出了重要贡献。中国始终把保障核安全作为重要的国家责任,融入核能开发利用全过程,始终以安全为前提发展核事业,按照最严格标准实施监督管理,始终积极适应核事业发展的新要求,不断推动核安全与时俱进、创新发展,保持了良好的安全记录,走出一条中国特色核安全之路。
党的十八大以来,中国的核安全事业进入安全高效发展的新时期。习近平主席提出理性、协调、并进的核安全观,强调发展和安全并重,倡导打造全球核安全命运共同体,为新时期中国核安全发展指明了方向,为推进核能开发利用国际合作、实现全球持久核安全提供了中国方案。在核安全观引领下,中国逐步构建起法律规范、行政监管、行业自律、技术保障、人才支撑、文化引领、社会参与、国际合作等为主体的核安全治理体系,核安全防线更加牢固。
作为构建公平、合作、共赢的国际核安全体系的重要倡导者、推动者和参与者,中国在做好自身核安全的同时,认真履行核安全国际义务,大力推动核安全双多边合作,积极促进核能和平利用造福全人类,为全球核安全治理贡献了中国智慧、中国力量。
为介绍中国核安全事业发展历程,阐述中国核安全的基本原则和政策主张,分享中国核安全监管的理念和实践,阐明中国推进全球核安全治理进程的决心和行动,特发布本白皮书。
一、树立理性、协调、并进的核安全观
2014年3月24日,在荷兰海牙第三届核安全峰会上,习近平主席提出理性、协调、并进的核安全观。中国核安全观是习近平新时代中国特色社会主义思想在核安全领域的集中体现,是中国总体国家安全观的重要组成部分,是核安全治理领域的重大理论创新,是推进国际核安全进程的重要里程碑,为解决核安全全球治理的根本性问题,构建核安全命运共同体指明了原则、方法和路径。
中国核安全观的核心内涵是“四个并重”。全面系统推进核安全进程,是中国核安全观的核心要义,体现为发展和安全并重、权利和义务并重、自主和协作并重、治标和治本并重。
——发展和安全并重,以确保安全为前提发展核能事业。发展是安全的基础,安全是发展的条件。发展和安全是人类和平利用核能的基本诉求,犹如车之两轮、鸟之双翼,相辅相成、缺一不可。应秉持为发展求安全、以安全促发展的理念,让发展和安全两个目标有机融合、相互促进。只有实现更好发展,才能真正管控安全风险;只有实现安全保障,核能才能持续发展。
——权利和义务并重,以尊重各国权益为基础推进国际核安全进程。各国应切实履行核安全国际法律文书规定的义务,全面执行联合国安理会有关决议,巩固和发展现有核安全法律框架。同时,坚持公平原则,秉持务实精神,尊重各国根据本国国情采取适合自身的核安全政策和举措的权利,尊重各国保护核安全敏感信息的权利。
——自主和协作并重,以互利共赢为途径寻求普遍核安全。核安全首先是国家课题,首要责任应由各国政府承担。各国政府应知责任、负责任,既对自己负责,也对世界负责,加强协作、共建共享、互利共赢,既从中受益,也作出贡献,努力实现核安全进程全球化。
——治标和治本并重,以消除根源为目标全面推进核安全努力。完善核安全政策举措,发展现代化和低风险核能,坚持核材料供需平衡,加强防扩散出口控制,深化打击核恐怖主义国际合作,消除核安全隐患和核扩散风险。各国应团结起来,发展和谐友善的国家关系,共同营造和平稳定的国际环境,从根源上解决核恐怖主义和核扩散问题,实现核能的持久安全和发展。
中国在确保安全基础上开展核能和平利用,既满足当代人的需要,又不对子孙后代遗留隐患、构成危害,以保障人类文明永续发展。中国核安全工作的基本原则是:安全第一、依法治核,预防为主、纵深防御,责任明确、独立监管,严格管理、全面保障。
——安全第一、依法治核。牢固树立“安全大于天”的观念,确保核安全决策不受其他因素影响。不断健全核安全法律法规体系,确保依法依规开发利用核能。
——预防为主、纵深防御。重视通过成熟的设计、高质量的建造和运行管理,消除隐患,预防核事故发生。贯彻纵深防御理念,设置多道防御屏障和多重保护,强化防御措施的完整性、独立性和有效性。
——责任明确、独立监管。核设施营运单位对核安全负全面责任。国家核安全监管部门独立实施核安全监管;国家核工业主管部门、能源主管部门和其他有关部门按照职责分工负责有关的核安全管理工作。
——严格管理、全面保障。严格落实核安全法律法规和标准要求,通过行政许可、技术审评、监督执法等方式实施监管。建立核安全工作协调机制,完善核安全政策法规,制定实施核安全规划,培育核安全文化,加强资源配置和能力建设,全面保障核安全。
(注1)本白皮书不包括中国香港特别行政区、中国澳门特别行政区、台湾省相关情况。
二、构建核安全政策法规体系
中国是核能与核技术利用大国,核安全是国家安全的重要内容,政策法规是核安全的基本保障。中国从高从严构建核安全政策法规体系,实施国家核安全战略,制定核安全中长期规划,完善核安全法规标准,确保核安全管理要求从高不从低、管理尺度从严不从宽。
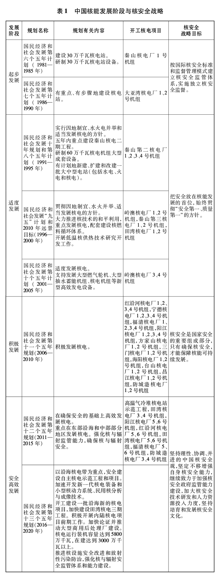
制定实施国家核安全战略。中国将开发利用核能作为促进经济社会快速发展、建设美丽中国的重要战略,纳入国民经济和社会发展中长期规划。中华人民共和国成立以来特别是改革开放以来,中国核能利用从起步发展、适度发展到积极发展、安全高效发展,始终坚持安全第一,实现发展和安全两个目标相互促进、有机融合。

中国核能发展阶段与核安全战略 新华社发
制定发布核安全中长期发展规划。在国民经济和社会发展五年规划的总体框架下,中国每五年制定实施核安全中长期规划,先后发布了《核安全与放射性污染防治“十二五”规划及2020年远景目标》《核安全与放射性污染防治“十三五”规划及2025年远景目标》,分析了核安全现状与形势,阐明了核安全指导思想和基本原则,明确了核安全目标指标、重点任务、重点工程、保障措施,统筹核安全各项工作,有效提升核安全水平和监管能力。
建立系统完备的法规标准体系。中国持续强化核安全法规标准建设,形成了法律、行政法规、部门规章相衔接,法规要求和技术标准相补充,中央和地方相结合的法规标准体系,实现了核能开发利用安全监管全覆盖,为依法治核夯实了基础。2003年6月,《中华人民共和国放射性污染防治法》颁布;2017年9月,《中华人民共和国核安全法》颁布。截至2019年6月,颁布《民用核设施安全监督管理条例》《民用核安全设备监督管理条例》《核材料管制条例》《核电厂核事故应急管理条例》等行政法规9部,发布部门规章30余项和安全导则100余项,制定核安全相关国家标准和行业标准1000余项,31个省、自治区、直辖市制定地方性法规文件200余个。及时总结国内外核安全实践经验,密切跟踪国际原子能机构和核电发达国家最新安全要求,不断更新法规标准,始终保持国际先进水平。

中国核安全法规体系 新华社发
三、实施科学有效安全监管
中国把保障核安全作为重要的国家责任,成立专门机构实施统一监管,建立独立、公开、法治、理性、有效的监管体系,加强技术保障和人才队伍建设,不断推进核安全监管体系和监管能力现代化,保障了核安全监管的独立性、权威性和有效性。
建立健全“三位一体”监管机构。实行核安全、辐射安全和辐射环境管理的统一独立监管,建立了总部机关、地区监督站、技术支持单位“三位一体”的核安全监管组织体系。1984年,中国成立国家核安全局,负责民用核设施安全监督管理,制定核安全政策、法规、标准和规划,实施核安全许可,统筹全国核安全监管工作。设置华北、华东、华南、西南、西北、东北6个地区核与辐射安全监督站,作为国家核安全局派出机构,实施区域核安全监督检查。设立核与辐射安全中心、辐射环境监测技术中心等专业技术机构,为安全审查、独立验证、监督执法、辐射环境评价等提供全方位支持。各级地方政府结合实际设立监管机构或配备专兼职监管人员,开展本地区辐射安全监管。
全链条实施审评许可。通过全链条安全许可和严格的技术审评,强化对核设施、核材料、核活动和放射性物质的安全管控。对核电厂、研究堆、核燃料循环设施以及放射性废物处理、贮存和处置等核设施的选址、建造、运行和退役活动,实施全生命周期的分阶段许可管理;对持有核材料的单位,实施核材料许可管理;对放射性同位素和射线装置生产、销售和使用单位,实施分级分类辐射安全许可管理;对放射性物品运输活动,实施运输审批和在线监控;对民用核安全设备设计、制造、安装、无损检验单位和放射性物品运输容器设计、制造单位,实施许可管理。建立实施以风险为指引、以问题为导向的审评方法体系,持续提升独立验证和校核计算、概率安全分析和风险评估能力。
全过程开展监督执法。坚持依法严格对核设施和从事核活动的单位进行监督检查,确保符合核安全法规标准和许可要求。对核设施营运单位、核安全设备制造和核技术利用单位开展常态化监督检查,覆盖设计、采购、制造、建造、运行、退役等与核安全有关的全部物项和活动,对重点核设施、核活动开展驻厂安全监督,及时督促违规企业整改,对违法企业依法处罚。开展专项行动,严肃处理重大质量问题,严厉打击违规操作和弄虚作假行为。建设全国统一的核电厂和研究堆经验反馈平台,交流经验、共享信息,有效保障核设施安全运行。
全天候监测辐射环境。建立国家、省和市三级辐射环境监测体系,建成全国辐射环境质量监测、重点核设施周围辐射环境监督性监测和核与辐射应急监测“三张网”,实现辐射环境全覆盖全天候监控。截至2019年6月,国家级辐射环境监测网络共有1501个监测点,包括167个大气辐射环境自动监测站、328个陆地点、362个土壤点、477个水体点、48个海水点、85个电磁辐射监测点、34个海洋生物监测点,并建立46套重点核设施周围辐射环境监督性监测系统和食品放射性物质监测点。

国家级辐射环境监测网络站点分布情况(单位:个) 新华社发
提升核与辐射事故应急能力。成立国家核事故应急协调委员会,建立国家、省和核设施营运单位三级核应急组织管理体系,组织协调核事故和辐射事故应对。建立健全辐射事故应急管理体系和事故响应与处置机制,建设覆盖全国的应急监测调度平台,督导各省、自治区、直辖市全覆盖开展辐射事故应急实战演练,快速响应、妥善处置各类辐射事故。组建300人的国家核应急救援队和25支专业救援分队,设立8类国家级核应急专业技术支持中心,建立3个核电企业核事故快速支援基地,建有核辐射损伤救治基地17家,定期开展核应急联合演习,提升核事故应急准备和响应能力。
不断推进队伍建设。着眼于核事业发展和核安全监管需要,把队伍建设作为百年大计和基础工程,大力培养政治强、本领高、作风硬、敢担当,特别能吃苦、特别能战斗、特别能奉献的核安全“铁军”,逐步形成总部机关百人、中央本级千人、全国近万人的核与辐射安全监管队伍。推进核安全领军人才队伍建设,成立由25位中国科学院和中国工程院院士、100余位行业内权威专家组成的国家核安全专家委员会。加强专业人才队伍建设,推行核安全专业人才资质管理制度,加强核设施操纵人员、核安全设备焊接人员和无损检验人员等特种工艺人员资质管理,对核安全关键岗位实施注册核安全工程师制度。建立健全高等院校、科研机构与企业互联互通的人才教育培训机制,积极拓宽人才培训渠道,加大核安全从业人才培养力度,不断提高核安全专业人才技术能力和安全素养。截至2019年6月,全国开办核工程类专业的大学共72家,其中专门设立核学院的有47家,每年招收核工程类专业本科人数约3000人。

核安全专业人才数量(单位:人) 新华社发
大力开展核安全技术研发。将核安全科研列入国家科技计划相关项目,加快推进战略性、基础性、公益性核安全科技研发,建成国家核与辐射安全监管技术研发中心,开展辐射环境监测和技术审评关键技术研究,创新审评监督技术手段。鼓励行业开发和推广应用先进、可靠的核安全技术,先进反应堆及系统的技术研发和示范工程建设取得重要成就,自主研发的核电厂数字化仪控系统首次在“华龙一号”示范工程得到应用,大型先进压水堆CAP1400取得重要科技成果,高温气冷堆、钠冷快堆示范工程顺利推进,小型反应堆在不同应用领域的技术研发进展顺利。持续推动核电装备国产化,不断提升核电装备制造能力,稳步提高百万千瓦级核电机组关键设备自主化、国产化水平,压力容器、蒸汽发生器、主管道、先进核燃料、核级焊材等核安全关键设备和材料的自主研发和国产化取得重大成果,实现自主安全发展。
全面实施核安全改进行动。日本福岛核事故发生后,中国政府组织专门力量对全国运行核电厂、在建核电厂、研究堆和其他重要核设施开展了历时9个多月的综合安全检查,结果表明,中国核设施在选址时充分考虑了地震、洪水、海啸等影响,由极端自然事件引发核事故的可能性极小。为进一步提升核设施安全水平,汲取日本福岛核事故教训,中国政府制定并实施了核设施短期、中期、长期安全改进计划,增强了核设施抵御外部事件、预防和缓解严重事故的能力。
四、保持高水平安全
中国长期保持良好的核安全记录,核电安全运营指标居世界前列,核技术利用安全水平不断提升,核材料管控有力,公众健康和环境安全得到充分保障。2000年、2004年、2010年和2016年,国际原子能机构对中国开展了4次核与辐射安全监管综合评估,充分肯定中国核安全监管的良好实践和经验做法。
核电发展安全高效。中国坚持采用最先进的技术、最严格的标准发展核电,按照多重屏障、纵深防御的理念,严格管理核设施选址、设计、建造、运行、退役等全生命周期活动,确保稳妥可靠、万无一失。1985年,中国大陆开工建设第一座核电厂——秦山核电厂以来,核电厂建设采用安全可靠的反应堆技术,并汲取国外重大核事故的经验教训进行安全改进,机组安全性能更有保障。经过30多年发展,中国核电实现了自主设计、建造和运营,进入安全高效发展的新阶段。在全球率先建设运行百万千瓦级非能动先进压水堆(AP1000)和欧洲先进压水堆(EPR)机组。自主研发“华龙一号”核电机组,设计安全水平居世界前列,示范工程建设高质量推进,成为核电走出去的“中国名片”。截至2019年6月,中国运行核电机组47台,居世界第三;在建核电机组11台,居世界第一。核电机组性能指标总体处于良好水平,截至2019年6月,已安全稳定运行累计300余堆年,未发生过国际核与放射事件分级表(INES)2级及以上的事件或事故,且0级偏差和1级异常事件发生率呈下降趋势。在近年世界核电运营者协会(WANO)同类机组综合排名中,80%以上指标优于世界中值水平,70%以上指标达到世界先进值。2018年,12台运行机组WANO综合指数满分,世界领先。
重要核设施安全运行。坚持立足自身,积极借鉴国际先进经验,研发设计高温气冷堆、快中子增殖堆、小型核动力堆、熔盐堆、嬗变装置等研究性反应堆,19座在役民用研究堆和临界装置保持安全稳定运行。实行核燃料闭式循环战略,逐步建立起包括铀矿冶、铀转化、铀浓缩、核燃料元件加工、乏燃料后处理和放射性废物处理处置等完整的核燃料循环体系,全国18座民用核燃料循环设施、2座低中水平放射性固体废物处置场保持良好安全记录。

中国运行核电机组及运行事件数量 新华社发
放射性废物分类安全处置。推行放射性废物分类处置,低中水平放射性废物在符合核安全要求的场所实行近地表或中等深度处置,高水平放射性废物实行集中深地质处置。核设施营运单位、放射性废物处理处置单位依法对放射性废物进行减量化、无害化处理处置,确保永久安全。各省、自治区、直辖市全部建成城市放射性废物库,集中贮存并妥善处置核技术利用放射性废物。推进乏燃料安全贮存处理,加快放射性废物处理处置能力建设,持续实施已关停铀矿冶设施的退役治理和环境恢复,规范铀矿冶废石、废水、尾矿(渣)的环境管理,确保辐射环境安全。

中国核电机组WANO指标 新华社发
核技术利用安全水平大幅提升。对放射源实行从“摇篮”到“坟墓”的全过程动态管理,将所有涉源单位纳入政府监管范围,建立国家核技术利用管理数据库,实施放射源安全提升行动,实现高风险移动源在线实时监控,提高核技术利用安全水平。截至2019年6月,中国在用放射源142607枚,各类射线装置181293台(套),从事生产、销售、使用放射性同位素和射线装置的单位共73070家,放射源和射线装置100%纳入许可管理,废旧放射源100%安全收贮。放射源辐射事故年发生率持续降低,由20世纪90年代的每万枚6.2起降至目前的每万枚1.0起以下,达到历史最低水平。

中国在用放射源数量及事故率变化趋势图 新华社发
核安保水平持续提升。把核安保作为保障核安全的重要屏障,按照最严格标准对核材料实施管制。核电厂、核燃料循环设施和放射源安保系统符合国际标准,规章制度健全完备,防扩散、反核恐怖机制日益完善。按照国际最新标准开展新建核设施的核安保系统建设,投入数十亿元专项资金改造升级原有核设施安保系统,安全防范能力大幅加强。迄今为止,未发生核材料被盗、丢失或非法使用事件,做到了核材料“一克不丢、一件不少”。
辐射环境质量保持良好。中国辐射环境监测数据显示,全国范围内辐射环境质量良好,处于天然环境辐射水平范围内,人工放射性核素活度浓度未见异常。位于核设施、核技术利用项目周边的监督性监测数据显示,全国核设施、核技术利用项目周围环境辐射水平与建设前相比没有明显变化,公众个人剂量远低于国家限值,公众健康和环境安全得到充分保障。
五、营造共建共享的核安全氛围
有效保障核安全,人的因素最为重要。中国坚持不懈加强核安全文化建设,建立中央督导、地方主导、企业作为、公众参与的核安全公众沟通机制,规范和引导从业人员的思想行为,发动社会公众广泛参与,营造人人有责、人人参与,全行业全社会共同维护核安全的良好氛围。
政府引领推动。政府部门有效发挥政策引导和监督作用,大力倡导“核安全事业高于一切,核安全责任重于泰山,严慎细实规范监管,团结协作不断进取”的核安全精神。积极培育和发展核安全文化,通过思想教育、制度规范、环境熏陶等方式,将法治意识、忧患意识、自律意识、协作意识的核心价值观,贯穿到从业人员的思想和行动中,充分调动和激发人的积极因素。发布《核安全文化政策声明》,开展核安全文化宣传贯彻推进专项行动,建立核安全文化评估机制,让核安全文化内化于心、外化于行,转化为从业人员的自觉行动。依法加强政务公开,建立新闻发言人制度和媒体定期座谈交流制度,开展核安全重大政策信息解读,及时发布许可审批、监督执法、总体安全状况、辐射环境质量、事故事件等权威信息,增强政府工作透明度,保障公众知情权、参与权、监督权。
行业积极作为。涉核企事业单位、研究机构、行业协会等高度重视、积极培育核安全文化,设置专门机构或配置专职人员,积极探索创新核安全文化建设的方式方法,加强质量管理、学习培训、经验反馈、评估改进,将核安全文化有效融入生产、经营、科研、管理等各环节,形成了“凡事有章可循、凡事有人负责、凡事有人验证、凡事有据可查”“以核为先、以合为贵、以和为本”等优秀核安全文化理念。依法公开核安全管理规章制度、核设施安全状况、流出物和周围环境辐射监测数据、年度核安全报告等重要信息,积极回应公众对核能、核安全的关切。
社会广泛参与。组织开展“全民国家安全教育日”“公众开放日(周)”“核安全文化进校园、进社区”“科普中国、绿色核能”等各类核科普活动,通过研讨交流、实地体验、媒体宣传等形式,增进全社会对核安全的了解和认识。坚持平等、广泛、便利原则,建立公众广泛参与机制,通过问卷调查、听证会、论证会、座谈会等形式,就事关公众利益的重大核安全事项充分征求意见。在全社会广泛开展核安全宣传教育,搭建科普网络及新媒体平台,建设国家级核科普教育基地,积极开发公众宣传设施和工业旅游项目,纳入领导干部培训和青少年教育体系,引导公众了解核安全、参与核安全、维护核安全。
六、打造核安全命运共同体
和平开发利用核能是世界各国的共同愿望,确保核安全是世界各国的共同责任。中国倡导构建公平、合作、共赢的国际核安全体系,坚持公平原则,本着务实精神推动国际社会携手共进、精诚合作,共同推进全球核安全治理,打造核安全命运共同体,推动构建人类命运共同体。
忠实履行国际义务和政治承诺。中国批准了核安全领域所有国际法律文书,严格执行联合国安理会决议,支持和参与核安全国际倡议。先后加入《及早通报核事故公约》《核事故或辐射紧急情况援助公约》《核材料实物保护公约》《核安全公约》《制止核恐怖主义行为国际公约》《乏燃料管理安全和放射性废物管理安全联合公约》等国际公约,认真开展履约活动。中国积极参与《维也纳核安全宣言》的制定和落实,中国代表分别担任2011年《核安全公约》缔约方第五次审议会议和2012年第二次特别会议主席,为推动全球核安全治理贡献中国力量。
支持加强核安全的多边努力。中国支持国际原子能机构(IAEA)在核安全国际合作中发挥核心作用,从政治、技术、资金等方面,为机构提供全方位支持。中国持续向机构核安全基金捐款,用于支持亚洲地区国家核安全能力建设。加强核不扩散国际合作,加入桑戈委员会、核供应国集团等多边机制和国际组织;颁布实施《核出口管制条例》《核两用品及相关技术出口管制条例》,发布《核出口管制清单》《核两用品及相关技术出口管制清单》。深化打击核恐怖主义国际合作,与国际刑警、核安全问题联络小组、打击核恐怖主义全球倡议等国际组织与多边机制密切合作。
加强核安全国际交流合作。中国重视国家间的核安全政策交流与务实合作,与法国、美国、俄罗斯、日本、韩国等国家及“一带一路”核电新兴国家密切沟通,签订50余份核安全合作协议,加强高层互访、专家交流、审评咨询、联合研究等全方位合作;建立中美核安全年度对话机制,与美国合作建成核安全示范中心和中国海关防辐射探测培训中心;与俄罗斯举行中俄海关防范核材料及其他放射性物质非法贩运联合演习;建立中日韩核安全监管高官会机制,共享监管经验。加强与经济合作与发展组织核能署、欧盟、世界核电运营者协会等国际组织交流合作,积极参加核安全国际同行评估,对标国际,共同提高,持续参加全球核安全与安保网络、亚洲核安全网络框架下的各项活动,拓展国际合作平台,提升中国核安全能力。中国为世界贡献智慧和力量,推广中国核安全监管体系,分享先进技术和经验,共享资源和平台;参与核电厂多国设计评价机制,推动建立“华龙一号”专项工作组;依托国家核与辐射安全监管技术研发中心,持续帮助发展中国家开展核安全人员培训、技术演练等活动,支持其提高监管能力,为提高全球核安全水平提供更多公共产品。
结束语
中国特色社会主义事业进入了新时代,中国核事业进入了安全高效发展的新阶段,中国核安全事业进入了高质量高水平发展的新时期。中国将在习近平新时代中国特色社会主义思想指引下,秉持理性、协调、并进的核安全观,履行维护核安全的使命,强化确保公众健康和环境安全的宗旨意识,以人民为中心保障核事业安全、健康、可持续发展,促进经济繁荣,惠及国计民生。
中国将继续规范和严格核设施、核材料、核活动和放射性物质安全监管,持续推进核安全监管体系和监管能力现代化建设,有力维护国家核安全,为全面建设社会主义现代化强国、实现中华民族伟大复兴提供坚强保障。
中国将继续推进核安全国际合作,担当大国责任,履行国际义务,推动建立公平、合作、共赢的国际核安全体系,提升全球核安全水平,促进各国共享和平利用核能事业成果,维护地区和世界和平稳定,为共同构建人类命运共同体,建设持久和平、普遍安全、共同繁荣、开放包容、清洁美丽的世界作出积极贡献。

用户登录
还没有账号?
立即注册