【论坛】以“里奇流”方法助推共同富裕实践‖李后强 第宝锋
以“里奇流”方法助推共同富裕实践
李后强 第宝锋
共同富裕是社会主义的本质要求,是人民群众的共同期盼,也是中国式现代化的重要特征。近年来,在党中央坚强领导下,我国在推进共同富裕实践中,通过借鉴数学领域的里奇流(Ricci flow)思路与方法,为破解发展不平衡难题提供了新思路。我们以浙江示范区和攀枝花试验区为例,探讨这一方法在缩小区域、城乡、收入三大差距中的应用与成效。

一、里奇流方法:解决不平衡问题的新思维
里奇流(Ricci flow)原为微分几何中的重要概念,由数学家理查德·汉密尔顿于1982年提出,其核心方程为∂gij/∂t=-2Rij,描述流形上的度量如何随时间演化而消除不规则性。其中,gij是流形的度量张量,表示流形上点之间的距离关系;Rij是里奇曲率张量,描述流形的弯曲程度;t是描述流形演化的参数,通常被解释为时间。这些参数都可进一步细化,与实际工作紧密结合。该方程表明,度量张量随时间的变化率与负的里奇曲率张量成正比。这意味着高曲率区域的度量收缩较快,而低曲率区域的度量收缩较慢,从而导致曲率逐渐均匀化。将里奇流工具应用于共同富裕实践,体现了系统观念和整体思维,核心在于认识到发展不平衡本质上是社会经济“流形”上的“曲率不均”。我们在前面的研究中曾经指出,里奇流中的“时空与物质”就是经济社会,“手术”就是我们要实施的工程与项目,这些思想正是消除区域发展不平衡、不协调、不充分需要的理念与方略。中国式现代化是“并联式”发展过程,共同富裕不是平均主义,而是在差异化发展基础上的协同共进。里奇流方法具有六大特性:内蕴性、演化性、直观性、物质性、能动性和敏感性。将其转化为共同富裕的方法论,意味着承认差异存在,但通过持续动态的调整,逐步消除不平等性,最终实现均衡协调发展。这与党中央强调的“在做大蛋糕的同时分好蛋糕”的辩证法高度契合。
二、浙江示范区:里奇流思维的系统实践
作为高质量发展建设共同富裕示范区,浙江积极探索以里奇流思维推进区域协调发展,通过“强城、兴村、融合”三篇文章,精准针对地区、城乡和收入三大差距。

(一)“强城”:提升县域承载力,打造区域增长极
浙江着力提升县城承载能力,增强县城产业辐射带动力。通过优化县域空间布局,促进产业集群、人口集中、服务集成。目前,省级及以上产业园区工业增加值占县域工业增加值比重已达78.6%,形成了强大的区域增长动力引擎。
针对山区海岛县这一共同富裕主战场,浙江建立了分类动态调整机制,实施“1+3”帮扶机制。特别是通过首批28条“县城—中心镇—重点村”发展轴的建设,促进了城乡要素的顺畅流动。
(二)“兴村”:片区组团发展,激活乡村内生动力
浙江破解单个村庄资源分散、力量薄弱困境的关键在于片区组团发展。全省已建设226个省级重点村片区组团,辐射带动1447个周边村协同发展。例如,天台县塔后村联合周边7个村成立“大塔后片区”,形成集种植、加工、销售、旅游、康养于一体的产业格局。海宁市大桃园片区联动3镇12村发展花卉、稻米、果蔬三大亿元产业,到2024年底,片区内村集体经营性收入平均增长34.8%,村民收入增长28.3%。
在推动“土特产富”全链发展方面,浙江取得了显著成效。以常山胡柚为例,围绕一颗果,已开发了八大类108款产品,拥有21家深加工企业,产业总产值有望突破70亿元。
(三)“融合”:疏通区域脉络,促进城乡双向奔赴
浙江创新提出“县城—中心镇—重点村”发展轴概念,已公布87条省级发展轴,覆盖超七成县域常住人口。在嘉兴南湖,凤桥镇三星村依托“共富101·科创赋能”发展轴拓展“大三星”片区产业空间,推出旅游“护照一本通”,设计6条共富文旅线路,今年已吸引游客超42万人次,乡村业态总营收突破7881万元。
同时,浙江深入推进基本公共服务一体化改革,分两批推广39项改革试点经验。在湖州南浔,县域医共体建设打破身份、编制限制,推动优质医疗资源下沉,有效促进了公共服务均等化。

三、攀枝花试验区:里奇流方法的地区实践
攀枝花作为共同富裕试验区,针对地区特点,探索出了一条独具特色的共同富裕路径,2024年攀枝花人均GDP11.4万元,排名全省第一,年收入超10万元的家庭占比突破50%,体现了里奇流方法中的内蕴性演化原则。
(一)四化同步锻造内生动力
攀枝花以办工业的理念推进共同富裕实践,坚持“四化同步”引领发展路径,在新型工业化方面,集成推进氢能技术创新中心、钒钛研发中心等创新平台,2024年规上工业增加值增长9%,高于全省2.4个百分点。在农业现代化方面,强化农业科技支撑,建成5个国家级农业产业强镇和5个省级现代农业园区。通过培育农村创富共同体,建立联户、联村、联企、联资“四联”机制,形成25个农村创富样本,2024年农村居民人均可支配收入达2.45万元,排名全省第二。
(二)三大改革创立共建共享模式
攀枝花实施了三大改革创新:一是低收入群体托底机制改革,建立市、县、乡、村四级贯通监测预警体系,覆盖53.7万低收入及边缘群体,实现家庭年收入低于3万元情况“动态清零”。二是公共服务均等化实现机制改革,68项基本公共服务实现常住人口全覆盖,占比82%。三是共同富裕多元化投入机制改革,设立5亿元共同富裕专项资金,推出“共富保”系列产品。
(三)共同体培育促进利益联结
攀枝花创新培育四大创富共同体:农村创富共同体、攀果创富共同体、钒钛创富共同体和康养创富共同体。其中,围绕芒果、枇杷等特色水果构建“五良”融合社会化服务体系,建成特色水果基地126万亩,带动14万人从事种植加工,户均增收10%左右。全市超过77%的村集体收入达到10万元以上。
四、里奇流方法的核心维度
评估里奇流方法在缩小地区、城乡、收入“三大差距”方面的应用成效,需要一套理论创新与实证测量的科学框架。这套框架不仅关注宏观的结构性变化,也重视发展成果在微观个体层面的真实感受。它需要结合传统统计指标与前沿的几何流形分析思想。从三个维度展开,具体指标可参考下表。

将里奇流思想与多维度量化指标相结合,能够将共同富裕的进程从宏观叙事转化为可测量、可分析、可优化的系统性工程。这种评估不仅是为了“打分”,更是为了精准诊断问题、洞察演化动力,从而为政策制定提供科学依据,最终服务于持续缩小“三大差距”的战略目标。
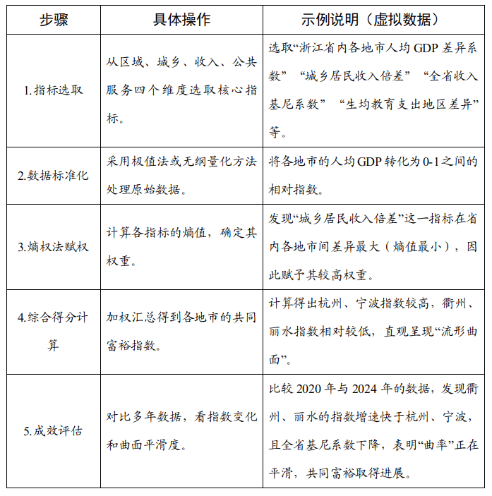
五、量化计算的核心步骤
在确定指标后,可借鉴里奇流的思想和现有计量方法进行计算。
(一)数据标准化与权重确定。由于各指标量纲不同,首先需进行标准化处理。推荐使用熵值法进行客观赋权。该方法根据各项指标的变异程度(信息熵)来确定权重,变异程度越大的指标权重越高,这符合里奇流方法关注“不规则性”和“敏感性”的特性。
(二)综合指数测算与“曲率”可视化。将标准化后的数据与权重结合,可计算得出一个共同富裕综合指数,用以反映整体演进水平。更关键的是,可以绘制各地区该指数的时空演化图。将指数值映射到地理空间上,形成一张“经济社会发展流形图”,其上的“高峰”与“洼地”便直观展示了发展的不平衡性。
(三)动态监测与“演化方程”模拟。这是里奇流方法的核心。需要追踪上述指数和曲面在多年间的变化。可以通过构建动态面板模型或利用马尔可夫链(Markov chain)来分析共同富裕水平的状态转移概率,这类似于分析流形度规的演化路径。政策干预(即“手术”)的效果,可以通过双重差分模型(DID)等方法进行净效应评估。以评估浙江省共同富裕示范区建设成效为例,一个简化的计算流程如下。

六、方法应用的难点与展望
将里奇流工具完美应用于社会经济分析仍面临挑战:
(一)数据粒度要求高:需要详尽的县域乃至微观家庭层面的长时期面板数据。
(三)理论模型的本土化:需要将抽象的数学方程转化为符合中国区域发展特点的可计算模型。
尽管有挑战,但里奇流框架为我们提供了从系统、动态、内生的视角来审视共同富裕进程的强大思维工具。它强调的是通过持续的内蕴性演化和精准干预,实现社会经济“流形”的平滑化,最终迈向均衡发展。
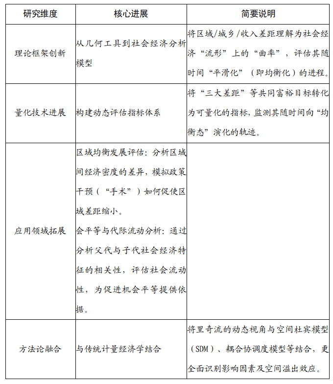
里奇流方法在共同富裕评估领域展现出独特的价值。它通过将区域经济发展差异视为社会经济“流形”上的“曲率不均”,为理解和发展不平衡问题提供了新的视角和分析工具。下面的表格梳理了这方面的核心进展。

七、里奇流方法助推共同富裕实践的启示
从浙江和攀枝花的实践看,运用里奇流方法推进共同富裕具有以下重要启示。
(一)系统观念引领全局谋划。共同富裕不是单一政策问题,而是需要系统谋划的复杂工程。浙江和攀枝花的成功实践表明,必须将共同富裕视为系统工程,统筹推进各项举措。正如蔡昉教授指出,共同富裕需要把目的和手段更好结合,既要“尽力而为”,又要“量力而行”。
(二)差异化协同取代零和博弈。区域协调要遵守“差异协同”原则,抛弃“零和博弈”,建立利益共享机制。浙江的山海协作、攀枝花的钒钛创富共同体都是差异协同的典型案例。这种协同效应促进了先富带后富、区域共同富的良好局面。
(三)动态平衡避免奇点风险。里奇流可通过“手术”避免演化中出现“奇点”。共同富裕进程中也需要建立风险防范机制,如浙江建立的多元化投入机制和攀枝花的低收入群体托底机制,都是防止发展中出现“奇点”的创新实践。
基于里奇流方法的科学原理,未来推进共同富裕应当重点关注以下路径。
一是强化创新策源能力。要加快促进各类先进生产要素向发展新质生产力顺畅流动,不断增强高质量科技创新成果供给。
二是完善区域利益补偿机制。先富地区要通过多种方式带动后富地区,建立可持续的利益补偿机制。浙江的山海协作和攀枝花的共同体模式提供了有益经验。
三是推动城乡要素高效配置。深化要素市场化配置改革,促进城乡要素双向流动。浙江的有些企业为村民提供固定工作岗位,基本解决了本地有就业意愿的低收入农户的工作问题。
四是构建亲贫财政体系。政府通过建立亲贫财政体系,将来自高收入者的税收转化为对低收入者的转移支付和公共服务。
五是激发市场主体活力。全面加强“三支队伍”建设,打造勇创新敢争先、能担当善作为的中国式现代化建设者大军。
浙江示范区和攀枝花试验区的实践表明,只要思路和方法正确,共同富裕这一世界性难题是可能被破解的。随着里奇流方法的深入推广,中国必将在大范围空间实现“各美其美、美美与共”的现代化新图景,使高质量发展成果更多更公平惠及全体人民,不断增强人民群众的获得感、幸福感、安全感。
来源:四川省地方志工作办公室
作者:李后强(成都市社会科学界联合会主席,四川省社会科学院教授)
第宝锋(四川大学-香港理工大学灾后重建与管理学院院长、教授)

用户登录
还没有账号?
立即注册